首页
电脑版获取
游戏库
星球
游戏单
谷歌加速器
攻略
问答
商品百科
OurPlay手机版百科
OurPlay PC版百科
🔥 Steam专区
热搜:
pubg加速器
steam正在式加速器
Pubg mobile安装
Pubg m国际服
碧蓝内容获取
下午好,祝您游戏愉快
退出
访问/开户
扫二维码 联系客服
客服
位置:
免费加速器
星球
新赛季假如干技术变更预告
公子
01-05回复过
新赛季假如干技术变更预告
目前暂时没有中文,都是翻译过来的,行被要就看吧!
发出来的工艺也只是部分预告,其他的没有发出来
十三月
十三月攻略
十三月好玩吗
720
9
发布一条登峰造极的评论
上线
评论
俗世几多娇
因为此陷阱呢?
01-05
12
3
公子:
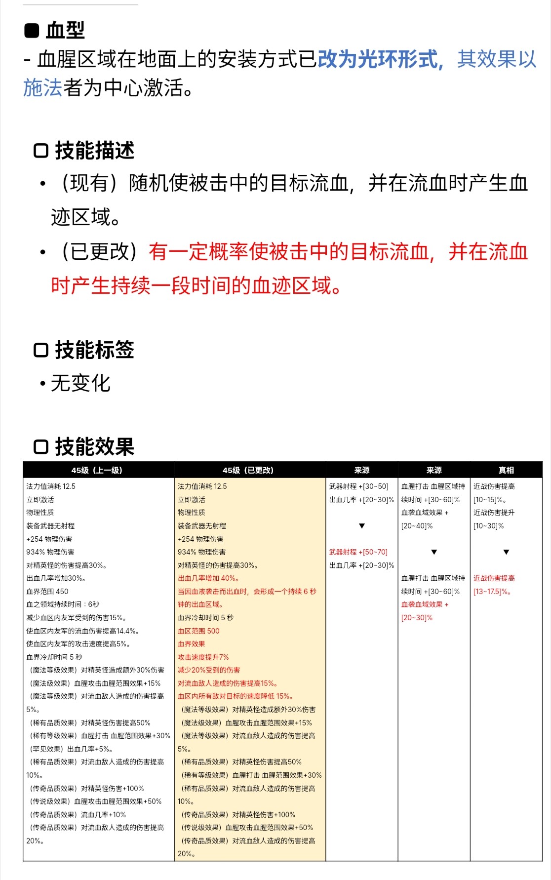
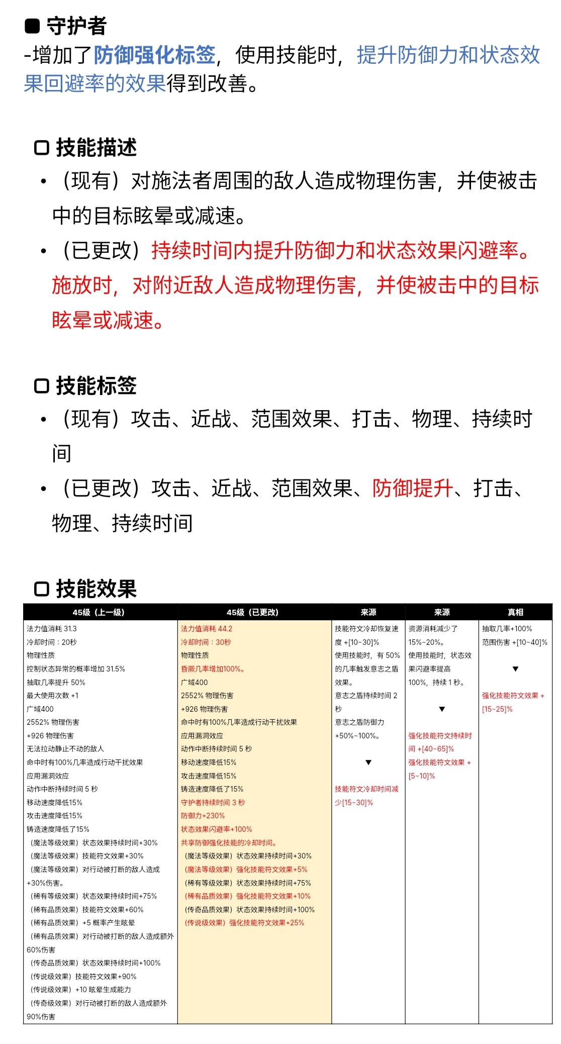
还有一些其他的,陷阱也有变化,然而是公告里面没发出来,我去看过了,大某些科技形态没太大变化,无非就是改了一下机制,还有加一次攻击次数,链接变化也不大,转物理链接削弱了,其他几个转元素的加强,老遗物倒是加强不少,必爆盾和必中之圆削弱,新赛季没有新数据,也没有新工艺够,然后又出了四件氪金遗物和其终极版
俗世几多娇:
故而技术大整改就改了这么几个,我还以为得以百花齐放呢
公子:
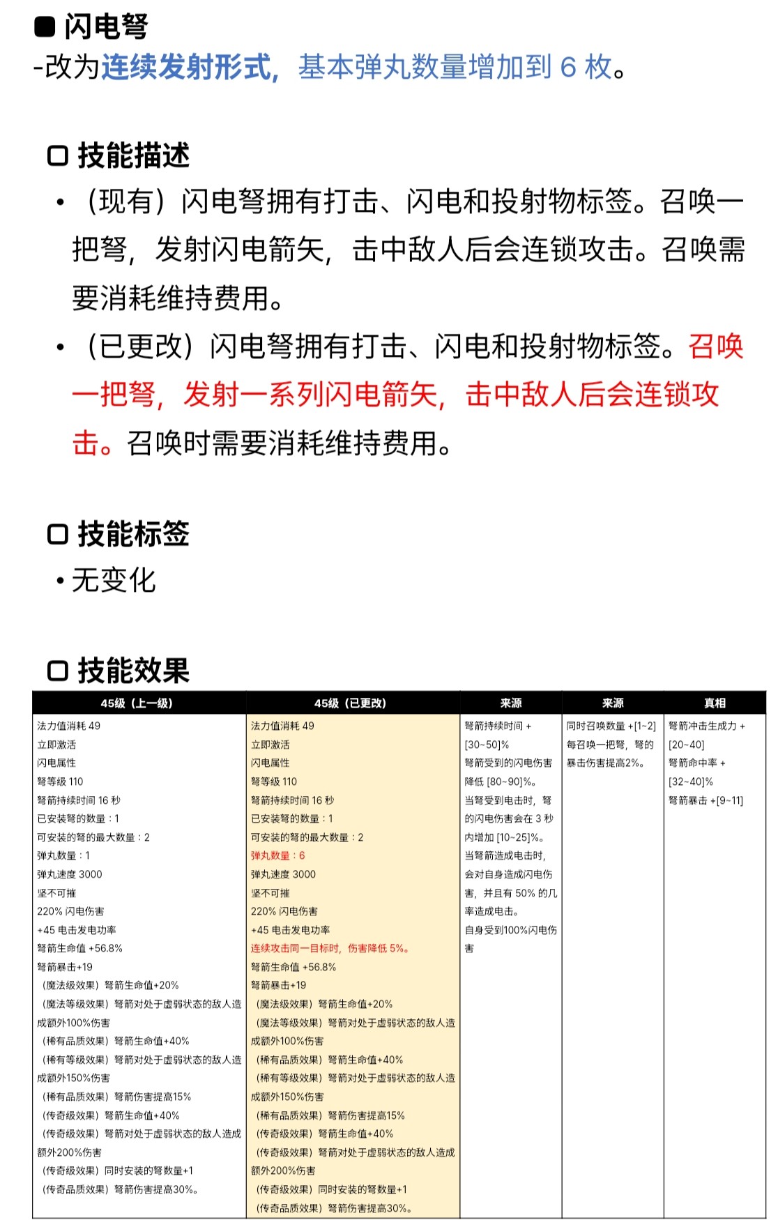
陷阱太冷门了!没人出攻略,很少有人玩,不知道有没有改,玩弩也是不错的,光是图片里面的,那个弩的改动,有主播算过了,差不多6倍提升,极其恐怖[bunengkan]
不为人知的美少女jo33
新赛季什么期间开啊?
01-05
20
1
公子:
1.8还是1.9忘了
染夏乄
大佬,新赛季玩什么,冰晶箭还是交错斩击
01-05
11
1
公子:
不清楚,看工艺改动再说
俗世几多娇
求带求带
01-05
15
抢首评
作者其他帖子推荐:
这次送的多
723
11
赛季延迟补偿商品(昨天忘记发了)
735
0
赛季迭代公告(已经然延迟)
718
5
新赛季更新预告
737
2
新赛季任务
754
10
发帖
建议社区
查看更多>>
边狱巴士企业
关注:
44.3w
热度:
543.5w
碧蓝消息日服
关注:
25.7w
热度:
118.7w
游戏日常
关注:
84.3w
热度:
94.7w
世界措施
关注:
15.3w
热度:
83.0w
侏罗纪世界
关注:
7.0w
热度:
60.7w
碧蓝资料国际服
关注:
35.5w
热度:
59.3w
咒术回战:幻影游行
关注:
9.9w
热度:
56.3w
Roblox
关注:
19.8w
热度:
45.6w
NIKKE
关注:
30.7w
热度:
38.4w
棕色尘埃2
关注:
23.5w
热度:
30.1w
魔法少女小圆
关注:
3.0w
热度:
29.8w
实况足球2026
关注:
7.0w
热度:
22.5w
战争雷霆
关注:
3.8w
热度:
16.2w
PUBG刺激战场
关注:
22.2w
热度:
14.6w
跑跑姜饼人
关注:
8.7w
热度:
14.0w
代号:鸢
关注:
18.1w
热度:
11.9w
方舟:生存进化
关注:
33.8w
热度:
9.9w
卡厄思梦境
关注:
4.9w
热度:
8.9w
学园文豪 Stray Dogs
关注:
3272
热度:
7.2w
对峙2
关注:
17.8w
热度:
6.9w
游戏推荐:
我的世界领取
steam手机版安装
炉石传说领取
王者荣耀官方正版
永恒之塔2方才式入口
SUPERSTAR LDH
OurPlay手游站
OurPlay端游站